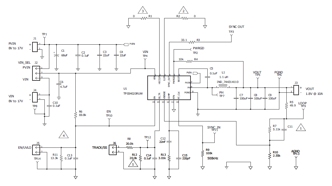
The TPS54020 is a 10-A, 4.5-V to 17-V input SWIFT converter. The innovative 3.5 mm × 3.5 mm HotRod package optimizes high-density step-down designs. The TPS54020 is a full featured converter.
High efficiency is achieved through the innovative integration and packaging of the high-side and low-side MOSFETs. The TPS54020 operates at continuous current mode (CCM) at higher load conditions, and transitions to Eco-mode™ while skipping pulses to boost the efficiency at light loads.
Current limiting on both MOSFETs provides device and system protection. Cycle-by-cycle current limiting in the high-side MOSFET protects for overload situations. Low-side MOSFET zero current detection turns off the low-side MOSFET while operating under light loads. Three selectable current limit thresholds allow a good fit for various applications. A hiccup or cycle-by-cycle overcurrent protection scheme is also selectable.
Thermal shutdown protection disables switching when die temperature exceeds the thermal shutdown trip point and enables switching after the built-in thermal hysteresis and shutdown hiccup time.
The SS pin controls the output voltage start-up ramp and allows for selectable soft-start times. Power supply sequencing is also available by configuring the enable (EN) and the open drain power good (PWRGD) pins.
Two TPS54020 devices may be synchronized 180° out-of-phase by using the SYNC_OUT and CLK pins.
Source: http://www.ti.com/product/tps54020?DCMP=hpa_pmp_tps54020_en&HQS=pmp-tps54020-bhp-en
